党委信箱 | 院长信箱 | English | 投稿专线

综合新闻

当前位置:首页 > 综合新闻

党课开讲话初心:湘雅三医院开展微党课竞赛活动

党总支:第五党总支和第九党总支 科室:党委办公室 作者:余希 赵旻 摄影:谢卓 宋楚乔 时间:2020-09-03 点击数:
打印 打印 字号:T| T

9月2日,湘雅三医院外科楼二楼学术报告厅内激情澎湃。12名来自各个党总支的参赛选手,用一个个发生在自己身边的故事为大家带来了一场思想盛宴。这场生动的微党课竞赛以“抗击疫情、脱贫攻坚”等为主题,抒发爱党热忱,厚植家国情怀,诠释医者仁心。

7月23日,医院党委发布“党课开讲啦”微党课竞赛通知,各党总支和广大党员们积极响应,经过党支部推选、党总支初赛,12个党总支各选派1名选手参加了本次决赛。决赛由党委副书记杨飞龙主持。党委书记何庆南,党委副书记、纪委书记张劲强,党总支书记、党群部门负责人及各总支党员代表参加。

何庆南书记指出,讲党课是开展思想教育的主阵地,是党的一项光荣传统和政治优势。“党课开讲啦”微党课比赛的根本任务,就是学习贯彻习近平新时代中国特色社会主义思想,持续强化创新理论武装。

在一个多月的赛程里,支援武汉的医疗队员、留守湖南的专家老师、担当有为的管理干部、爱岗敬业的后勤员工、意气风发的医学生以及老当益壮的离退休老同志纷纷走上讲台,讲故事、谈体会,或吟诗作赋,或歌唱表演,或慷慨激昂,或娓娓道来。广大党员同志们从一堂堂党课中,追寻共产党员的初心与使命。从讲述者到聆听者,无不受到深刻的精神洗礼与思想升华。

讲党课,话初心

“让党旗在抗疫一线高高飘扬”“党旗高扬,白衣荣光”“守白衣卫士之初心,赴共产党员之使命”,演讲者们把党的政治标准摆在首位,旗帜鲜明地用拥护习近平总书记系列重要讲话精神,结合自身实际,讲感人故事、悟切实体会、颂战疫精神,真正做到在党爱党、在党为党、在党护党。

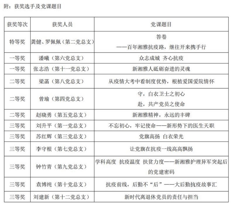
“我是党员疫不容辞。党的光辉照我前行……”来自第六党总支的潘曦重点讲述了抗疫中共产党员的先锋模范事迹,她深情的讲述加上童声配乐朗诵,生动地表现了湘雅三医院人“坚持人民利益高于一切”的医者初心,高扬“把一切献给党”的精神旗帜,为夺取胜利“众志成城、齐心抗疫”。

讲党课,显担当

“百年杏林植神州,白衣执甲岁月稠。初心为笔书答卷,出师未捷誓不收。”来自第二党总支的医生护士组合龚健和罗佩佩以“答卷”为题,讲述了百年湘雅的抗疫之路,盛赞新湘雅人在援外援疆援藏及各类公共卫生突发事件中“冲锋在前,使命在肩。每当人民召唤,用双肩担起民族大义,用生命挺起铮铮脊梁,用血肉筑起钢铁防线”。

“新形势下的医生天职”、“抗疫前线,后勤不后”、“新时代离退休党员的责任与担当”、“新湘雅护理异军突起后的党建密码”等讲课从不同的角度展现了各条战线上新湘雅人,“以党性为笔,书写责任与担当。”

讲党课,重教育

选手们讲身边人、身边事、身边理,以小见大,寓情于理。来自第五党总支的赵晓勇讲述了他从支援医院感染科病房到援助武汉52天的心路历程,表达他对“新湘雅精神,永远的丰碑”的敬意,动情之处,八尺男儿一度哽咽。来自第十一党总支的学生代表张志浩即兴创作快板,讲述“新湘雅人砥砺奋进的灵魂”。来自第八党总支的梁菡则“从疫情大考中看制度优势,根植爱国爱院情怀”。

本次党课竞赛既是一次深刻的党性教育,也是一场生动的爱国主义教育。医院对本次微党课进行了全程录像,将对优秀课件进行展播和推介,让更多的人看到、听到这些故事。

本次微党课比赛根据党课主题、内容、结构、参赛人语言、仪态、技能及现场效果等进行综合评分,评选出特等奖一名,一等奖两名,二等奖三名和三等奖六名。党委书记何庆南、党委副书记杨飞龙和党委副书记、纪委书记张劲强为获奖选手颁奖。

预约挂号:0731-88618576、88618577   急救电话:0731-88618120

医院地址:湖南省长沙市河西岳麓区桐梓坡路138号 中南大学湘雅三医院 版权所有

湘教QS3-200505-000574 备案序号:湘ICP备05001139号 今日访问人数:80801 总访问人数:568944560

技术支持:长沙网站建设-国捷人工智能