党委信箱 | 院长信箱 | English | 投稿专线

综合新闻

当前位置:首页 > 综合新闻

湘雅三医院在第三届湖南卫生健康“好新闻”奖评选中获得多项荣誉

党总支:第九党总支 科室:党委宣传部 作者:张璟茗 时间:2023-03-06 点击数:
打印 打印 字号:T| T

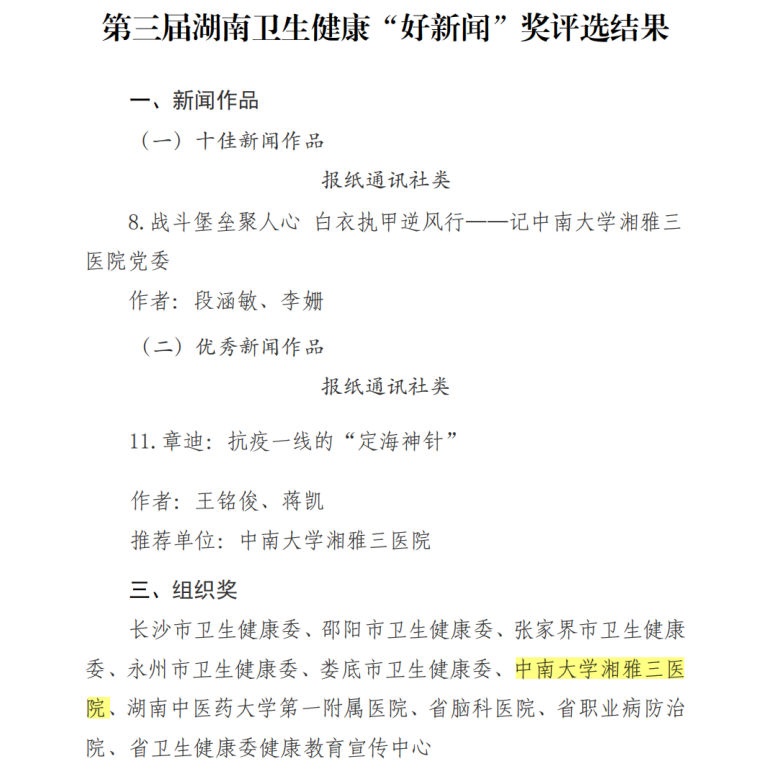
近日,湖南省卫生健康委通报了第三届湖南卫生健康“好新闻”奖评选结果。湘雅三医院荣获组织奖;《战斗堡垒聚人心 白衣执甲逆风行——记中南大学湘雅三医院党委》(作者:段涵敏、李姗)获报纸通讯社类十佳新闻作品;《章迪:抗疫一线的“定海神针”》(作者:王铭俊、蒋凯)获报纸通讯社类优秀新闻作品。


该评选旨在进一步提升全省卫生健康宣传工作能力和水平,扩大优秀新闻宣传作品的影响力,激励宣传工作者讲好健康湖南故事。新湘雅新闻宣传工作者将再接再厉提升新闻宣传工作水平,为推动全省卫生健康事业高质量发展作出新的更大贡献。

相关链接1:https://hnrb.voc.com.cn/hnrb_epaper/html/2020-12/08/content_1489921.htm

相关链接2:https://hnrb.voc.com.cn/hnrb_epaper/html/2022-04/13/content_1572509.htm

预约挂号:0731-88618576、88618577   急救电话:0731-88618120

医院地址:湖南省长沙市河西岳麓区桐梓坡路138号 中南大学湘雅三医院 版权所有

湘教QS3-200505-000574 备案序号:湘ICP备05001139号 今日访问人数:147491 总访问人数:560790484

技术支持:长沙网站建设-国捷人工智能